Exploring the Future Outlook of Live Stream Shopping in Canada

My Role
Visual Designer
UI designer
UX researcher
Project Over View
This project aims to provide a comprehensive analysis of the live stream commerce industry in Canada, propose and predict the future of live stream commerce in Canada, along with a designed prototype, and explain how to introduce live stream shopping in Canada.
Tools and Durations
Tools:
Figma(wireframing tool), Adalo (Prototyping tool), Adobe Photoshop(creating visual design), Midjourney(for image generation), Canva(For promotional video).
Duration:
4 Month
Deliverables
Adalo Design Platform
Research Paper
Problem
The lack of attentions and usage of live stream shopping in Canada
Proposed solutions
A platform specifically crafted for the Canadian market, featuring distinctive attributes and a fresh design
Research Phase

The research phase is divided into 5 different steps,
The whole project answered these 3 questions:
WHAT: What do our customers want?
WHO: Who are our target customers?
HOW: How can we design this platform for them?
Get to know Live Stream shopping
The Evolution of Shopping
Shopping as a part of our lives has changed over the years due to the development of technology and the internet.
from Barter system, the development of the internet pushes the growth of shopping. And eventually, now, we have live stream shopping.
Characteristic of Live Stream Shopping
So what exactly is live stream shopping? it’s actually very easy to understand, live streaming + shopping. Live stream shopping combines social networking, e-commerce and entertainment altogether,
it is a tool that serves the purpose of both entertainment and immediate purchasing. Live stream shopping uses one or more forms of communication technology to achieve real-time recording and broadcasting for customers.
Rise of Live Stream shopping in China
Data from Statista shows that the market size of live streaming e-commerce in China from 2018 to 2021 is gradually increasing, from 455 billion Canadian collar to around 1 trillion Canadian dollar
The number of live stream shopping watchers in China will reach 700 million in total in the year 2021, (Statista, 2023). May 2016, Taobao as the first company that combines e-commerce with live streaming technology was launched (GMA,2022)

Why should we adapt Live Stream shopping in Canada
High Influence of Social media
The overall influence of social media in Canada is high; there are roughly 35.81 million social media users in Canada, and it is expected to grow gradually by year and reach 39.44 million users in the year 2028
Multiple surveys show that TikTok penetrated increased around 200% in Canada between the fall and spring of 2020 (Statista, 2023).
High Celebrity and Influencer Participation
Celebrity and influencer participation is an important factor of live stream commerce; here are a research from Statista that provides information about Canadians’ awareness of the influencer market, the survey shows that around 83. 5% of Canadians are aware of influencer marketing, and 12. 6% of the participants said they know influencer marketing well.
The number of video streaming user in Canada is also growling yearly. and expected to reach 22.36 million user in year 2027.
The need for information opacity
As of June 2023, customers consider reviews, research, and the ability to see and touch the product before purchasing as important shopping factors
Research shows that why GenZ and Millennials choose not to buy products online: Unable to see the product in person, unable to try the product out before buying and unable to touch the product. The need for more information and information opacity is one reason that stops Canadians from online shopping, and that’s why we should introduce live stream shopping to the Canadian market.




The immersion of live stream shopping visualizes the product, and leads customers to perceive social presence online and form a sense of community. Customer will focus on the live streaming session to gather the necessary product information, the information opacity here hinders online shopping in Canada, advocating for live stream shopping. and lead customers to make a purchase choice. Also, the capacity of live-stream shopping to provide rapid feedback and a thorough view of items plays a critical role in minimizing this perceived distance.
How Can we make Live Stream shopping successful in Canada?
WHO are our target customers: Persona*

One of the most well-known characteristics of Canada is its ethnocultural and religious variety. Statistic shows that there will be More than 450 cultural origins or ethnic in Canada in the year 2021. The diversity in Canada’s ethnocultural environment necessitates the expansion of product variables, especially the products with cultural, and language significance.
According to the data from Mintel group, Male age 35-44 years old with children under 18 years old seems to be most interesting in shopping online, shopping on social media and shopping innovations.
Male in age 35 to 44 years old says that half of their purchase was made online in the past 12 month in year 2022
23% of the male from that age group shops frequently, According to the research from Statista, males from that age group says they shopped two or more times a week in the past 12 month
*Persona is a fictional character that I created based on my research to present the type of user who might use my live stream shopping app.
WHAT do our customer want?
Integration of Social Media
Under one-third of online shopping, customers are interested in shopping on social media .
According to the NPD report, Younger customers, especially millennials, are more likely to shop online using their smartphones.
Millennials and Gen Z’s online shopping decisions are also being influenced by social media the most
Sustainable related shopping options
Nearly 50% of consumers choose to buy from companies that are supportive of protecting the environment and choose to purchase items with eco-friendly and less packaging.
Nearly 50% of male online shopping customers aged 18-44 said they would abandon an online purchase if an item is shipped with unsustainable packaging.
Research shows that sustainability has a direct influence on the brand. Mintel group analysed that many consumers are eager to engage in sustainable online shopping practices.
Shop Local
Localism is what Canadians are looking for when shopping. Research shows that 68% of Canadians try buying from local companies where possible. Linking with local supermarkets will help increase grocery store access and equal access to products and fresh food. As of 2022, over half of the consumers in Canada say that they prefer to buy local food, 63 percent of consumers choose to purchase local products because they want to show support to local businesses.
Linking with local business can also raise customers awareness of businesses in suburban areas, where transportation system is not very convenient. live stream shopping can help those local bussiness raise brand awareness and eventually promote sales .



Design Phase
HOW should we Design it
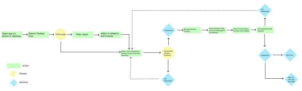
1.User Journey Map

I established the user journey by conducting extensive tests on the platform firsthand, as well as observing other individuals utilizing Taobao Live. this map follows the standard buying process involved in Taobao Live.
2.Site Maps


Site map of Taobao Live site
This site map provides Taobao live’s information architecture and how this information is being arranged and organized.
I observed that the problem in this sitemap is that Taobao is divided into highly detailed categories, which makes each section a bit overwhelming and compresses large amounts of information into each segment; which may result in a confusing navigation system and inhibiting the navigation of customers. Additionally , some information is also a bit repetitive, for example there are several ‘you might like’ sections that could be condensed into a single button for organization purposes.
Site map of Taobao Live stream room
On the contrary,
I find the site map of live stream room very well planned. The live streaming page is considered the section with the most user interactions.
It includes several user-friendly functions such as ‘request live streaming’ and ‘rewatch the session.’ These functions enhance the overall user experience and encourage interactivity with the live streamer.
3.Wireframe and functionality

Taobao as a super app is full of information and sometimes their information hierarchy is a bit unclear to the customer. This concept is also applied in their wireframe.
some of the pros of Taobao are: Detailed category page, Clear indication of streaming product, Multiple interactive functions
some of the cons are: Over complicated UI, Unclear sub-categories, Too much information in live steaming page.
4. Business Models

I summarized my research findings and added various new features to my platform Live Wave. They are: linking with social media, (to attract Canadian customers from social media platforms, cultural-related products..) adding Language categories, (to Adapting to Canada’s multicultural environment) and linking with local supermarkets and local businesses. (Achieve localism shopping and support local businesses)

I also use business model canvas to list the details of this live stream shopping platform.
Final Outcomes
Lets go back to WHO, WHAT and HOW

Q: WHO are our target customers A: Adding languages and various categories
I added language preferences and culture related product, to provide customer with more personalized preferences and celebrate Canada’s ethnocultural variety.

Q: WHAT do our customers want? A: integration of social media
I provide customers abilities to login, and link with their social media account, and allowing customers to share the live stream via social media. I also plan to advertise on social media platform, to raises the brand awareness to potential customers.

Q: WHAT do our customers want? A: Having sustainable shipping options
Having sustainable shipping options can aid customers in making ethical choices. By letting customers make sustainable related choices such as company, product, or shipping method, customers will feel good by taking part in the option to do so, ultimately improving the shopping experience with the company they choose to purchase from.
When introducing a live streaming platform to the Canadian market, it is important to incorporate sustainability-related choices and sustainable descriptions of companies and products if they have such related themes, such as product certification and company certification.

Link to Prototype: https://previewer.adalo.com/66eb325a-7121-451b-9c23-51a821d948bb